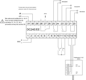
Opis
| Proces, komory fermentacyjne | tak |
| Biały wyświetlacz | tak |
| Wejścia | |
| PT 1000 | 5 |
| 0-10 V | tak |
| 4-20 mA | nie |
| cyfrowe | 2 |
| Wyjścia | |
| Przekaźnik | 3 |
| Triac (24-230 VAC) | 1 |
| Analogowe | nue |
| Zasilanie | 230 VAC |
| Interfejs magistrali monitorującej | tak |
| Zegar | tak |
| Elektroniczny zawór rozprężny | tak |
| Lokalna magistrala do rozbudowy | nie |
| Zasilanie | |
| Napięcie zasilania | 110-250 VAC, 50-60Hz |
| Maksymalny pobór mocy | 3 W |
| Klasa ochronności | 1 |
| Stopień zanieczyszczenia | 2 |
| Kategoria przepięciowa | II |
| Warunki użytkowania | |
| Temperatura | 0-40°C |
| Wilgotność | 0-80% (bez kondensacji) |
| Zdolność przełączeniowa wyjść przekaźnikowych | indukcyjne 3 A 250 VAC, rezystancyjne 8 A |
| Zdolność przełączeniowa wyjścia triaka | Indukcyjne 1 A 250 VAC, rezystancyjne 1 A 250 VAC |
| Zegar - rezerwa mocy | 4 dni |
| Wejście 0-10 V | zakres pomiarowy: 0-10 V |

Jednostka chłodnicza
Higrometria








